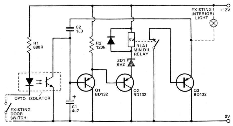
Este circuito se caracteriza por el aislamiento que presenta en el accionamiento, gracias al uso de un acoplador óptico. El tiempo es dado por C1 y los componentes admiten equivalentes. Encontramos este circuito en una documentación de 1980.

 

Luz de Cortesía
Luz de Cortesía | Haga click en la imagen para ampliar |