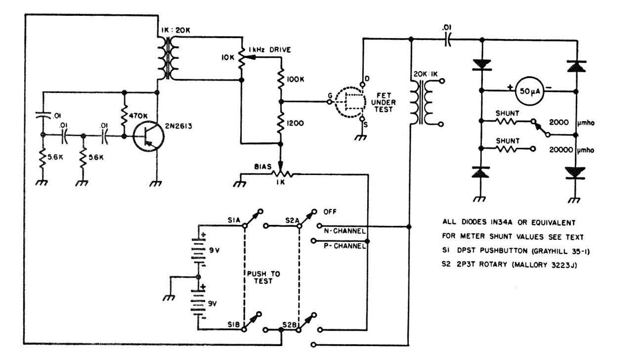
Este interesante circuito de prueba de FET se obtuvo de una vieja documentación estadounidense. El transistor bipolar puede ser un 2N2218 o equivalente y el componente crítico es el pequeño transformador que se puede obtener en equipos transistorizados antiguos. El circuito es alimentado por una fuente simétrica.




