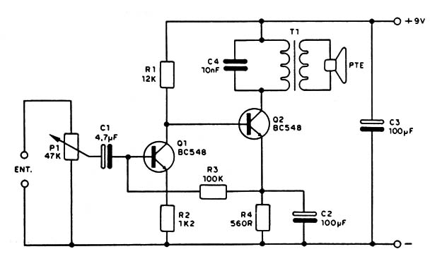
Este amplificador de baja potencia puede usarse en radios experimentales, seguidores de señales, etc. T1 es un transformador de salida para transistores, con primario entre 200 y 1000 Ω de impedancia. R4 puede tener un valor entre 560 ohm y 220 ohm para obtener más potencia en función del transformador usado.




