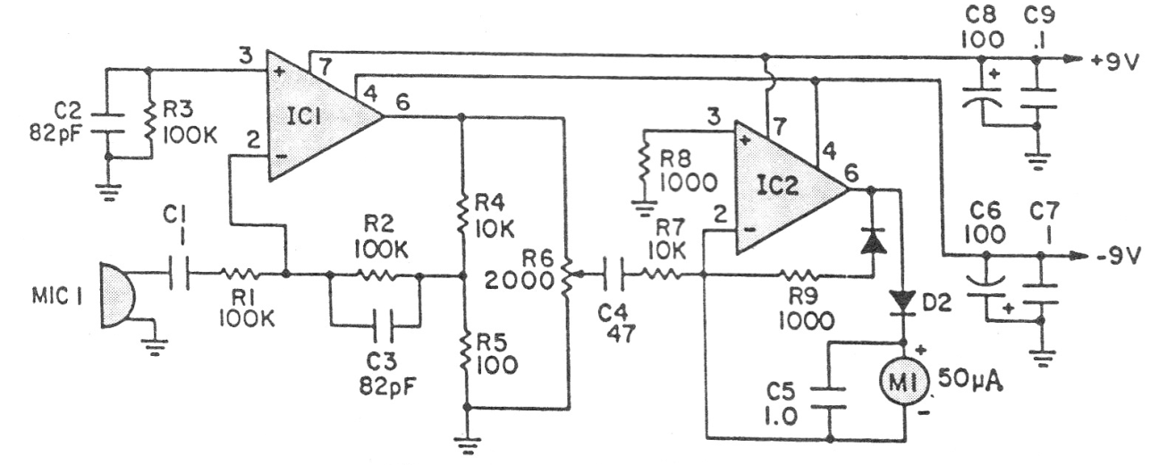
Este circuito es de una publicación americana de 1987 llamada Electronics Handbook. El circuito se puede montar fácilmente, ya que todos los componentes son comunes. El sensor es un micrófono piezoeléctrico o cristal y IC1 es un CA3140. IC2 es un 741.. La alimentación se puede hacer con tensiones de 9 V de dos baterías, ya que la fuente es simétrica.




