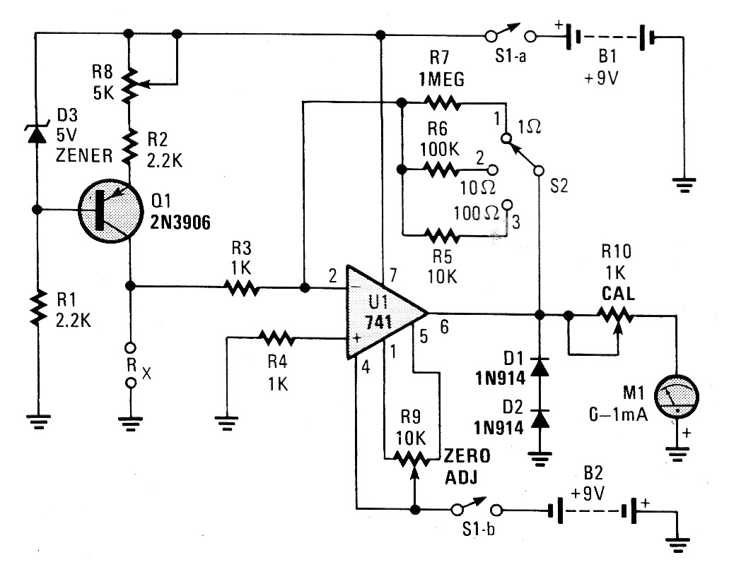
Este circuito es de una Popular Electronics de abril de 1991. La revista ya no existe, pero el circuito puede ser implementado con facilidad, pues utiliza componentes comunes. El transistor puede ser un BC558. La alimentación se realiza con dos baterías de 9 V en fuente simétrica, pero el consumo es bajo. El circuito consiste en una fuente de corriente constante que alimenta un resistor en prueba. La tensión sobre el resistor es amplificada, pudiendo ser leída por un multímetro común o por un miliamperímetro debidamente calibrado.




