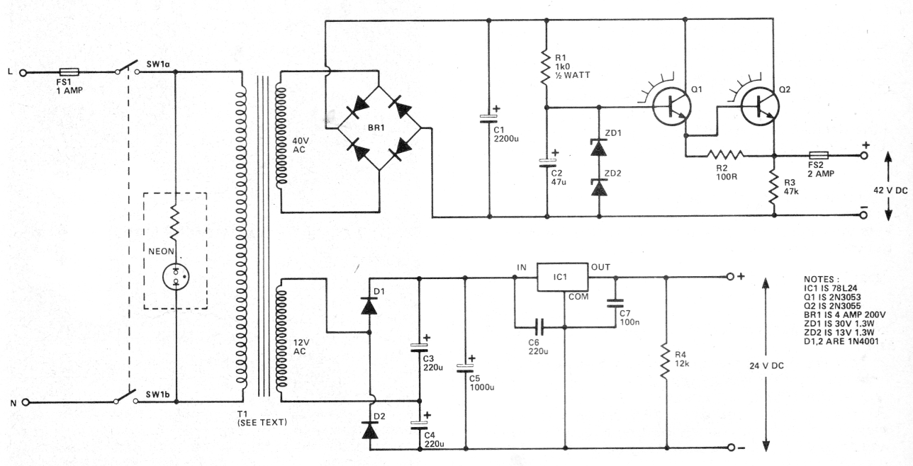
Este circuito fue obtenido en una revista Hobby Electronics de 1980. Está diseñado para alimentar amplificadores de potencia que requieren una tensión del orden de 42 V. Los diodos pueden ser los 1N5404 y la corriente puede ser de 1 a 2 A dependiendo de la corriente requerida por la corriente carga alimentada. Los transistores deben estar dotados de disipadores de calor.




