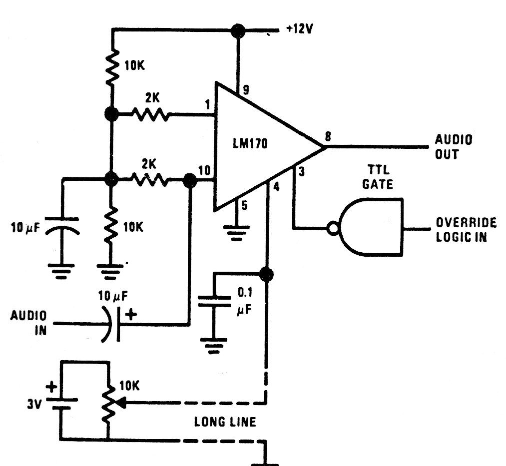
Encontramos este circuito en una antigua documentación americana. El circuito puede ser adaptado para aplicaciones modernas, ya que el circuito integrado usado es poco común en nuestros días.
Una lámpara neón polarizada cerca del punto de disparo se convierte en un sensible detector de...
Aumente la intensidad del sonido de su bocina piezoeléctrica con el circuito que presentamos. Este oscilador...
El circuito mostrado en la figura 1 proporciona una corriente constante (IL) para dos o más LEDs con...