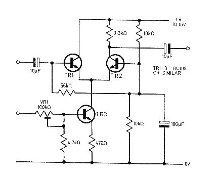
He encontrado este circuito en una revista de 1977. La revista ya no existe, pero el circuito puede ser montado con facilidad, pues todos los componentes utilizados son comunes. Los transistores pueden ser los BC548.

He encontrado este circuito en una revista de 1977. La revista ya no existe, pero el circuito puede ser montado con facilidad, pues todos los componentes utilizados son comunes. Los transistores pueden ser los BC548.
