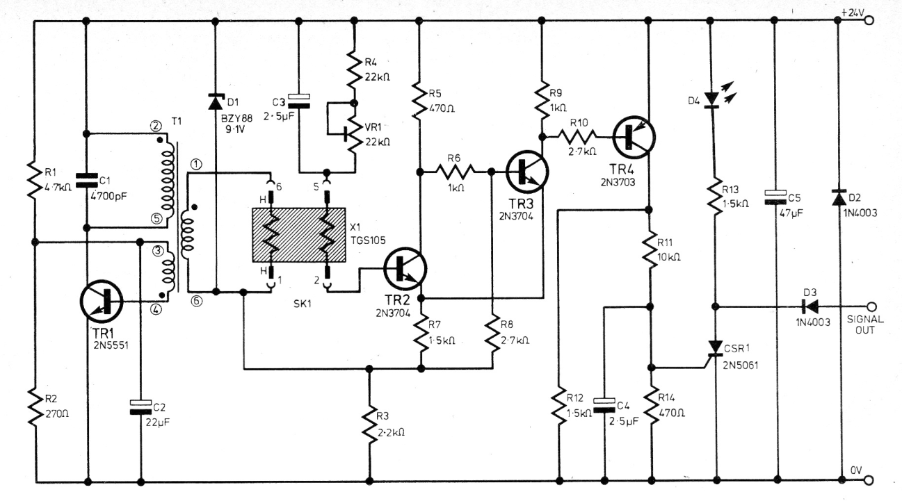
Este circuito es de una revista inglesa de 1976. Además del sensor que es el elemento crítico tenemos el transformador que es enrollado en un carrete, conforme dimensiones mostradas en la figura. Los transistores admiten equivalentes. Para TR1 se puede utilizar un BD135 y para los demás podemos utilizar BC548 o BC558 según el tipo sea NPN o PNP. El SCR puede ser el TIC106.





