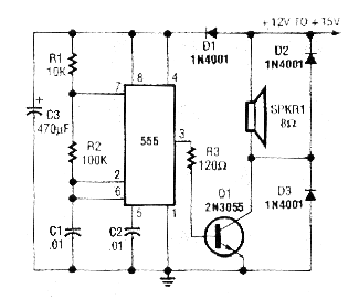
Este circuito, muy conocido de los lectores y bien explorado en nuestro artículo "El Circuito Integrado 555" (ART804S), fue encontrado en una Radio Electronics de octubre de 1992. La revista ya no existe, pero el circuito es actual. Vea más en nuestro ART804S y en la sección de matemáticas como hacer cálculos para los componentes de este circuito. También tenemos su simulación en la sección de circuitos simulados. En este circuito se reproduce una señal de 800 Hz en el altavoz. La frecuencia central está determinada por R1, R2 y C1. También podemos añadir en la etapa de potencia un BD135 o TIP31 como se muestra en el ART011 para obtener mucho sonido más intenso. Este circuito se puede utilizar en las alarmas.




