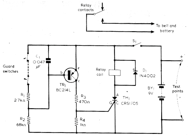
El circuito presentado fue encontrado en una Radio & Electronics Constructor de 1976. La revista ya no existe, pero basta con cambiar el transistor por un BC548 y usar un TIC106 como SCR que el circuito se vuelve viable. Utilice un relé de 6 V para alimentación de 9 V para compensar la caída de 2 V en el SCR. El consumo en reposo es muy bajo y se pueden utilizar muchos sensores.




