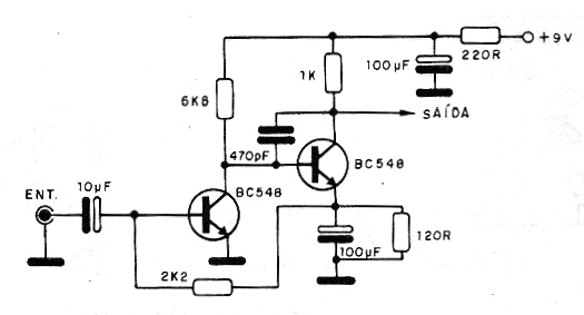
Este circuito ha sido diseñado para captar señales de llamada de un teléfono común a través de una bobina captadora. Estas señales se pueden aplicar a un amplificador para obtener escucha conjunta en un altavoz con buen volumen. El circuito debe ser alimentado por tensión de 9 V de batería o fuente. Los cables de entrada y salida de señal deben ser blindados.




