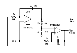
El circuito presentado es sugerido por Texas Instruments (www.ti.com) consistente en un oscilador que genera señales senoidales en cuadratura, es decir, función seno y coseno. El circuito emplea dos amplificadores operativos existentes en un circuito integrado TLV27472, que se muestra en la figura. Con los componentes usados (resistores y condensadores de las redes RC) el circuito genera señales alrededor de 1,65 kHz. Los cálculos indican una frecuencia de 1,59 kHz, siendo la diferencia atribuida a las tolerancias de los componentes usados. Observe que el circuito es alimentado por 5 V y no necesita una fuente de alimentación simétrica. El punto de polarización de 2,5 V (mitad de la tensión de polarización) puede obtenerse con dos resistores de 10 k ohms a 100 k ohms en serie. Otras frecuencias pueden ser generadas con base en la misma configuración, sólo observándose los límites normales de ese tipo de oscilador que no va más allá de algunas decenas de quilohertz.




