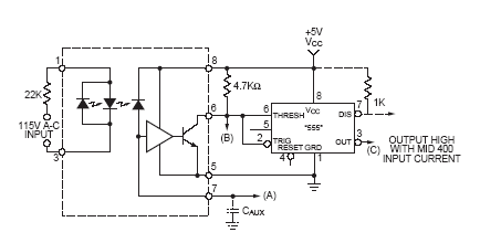
El circuito integrado MID400 de Fairchild (www.fairchild.com) consiste en un sistema ópticamente aislado para monitorear la tensión de la red de energía. Este circuito integrado consiste en un emisor infrarrojo con diodo invertido en paralelo, para accionamiento en corriente alterna además de un receptor de un circuito de disparo. El circuito detector consta de 3 etapas amplificadoras y un paso de salida con colector abierto. En la figura 1 tenemos un circuito de aplicación monoestable con la ayuda de un 555 que mantiene la salida en el nivel alto por un cierto tiempo cuando ocurre un corte en la entrada de energía para la red de 110 VAC. Observe que el circuito es alimentado por una tensión de 5 V teniendo pues salida compatible con lógica TTL y CMOS. Como el circuito integrado es un acoplador óptico también, existe un aislamiento total de la red de energía monitoreada. Observamos que el circuito integrado utilizado sólo responde a la falta de energía en el circuito de entrada.




