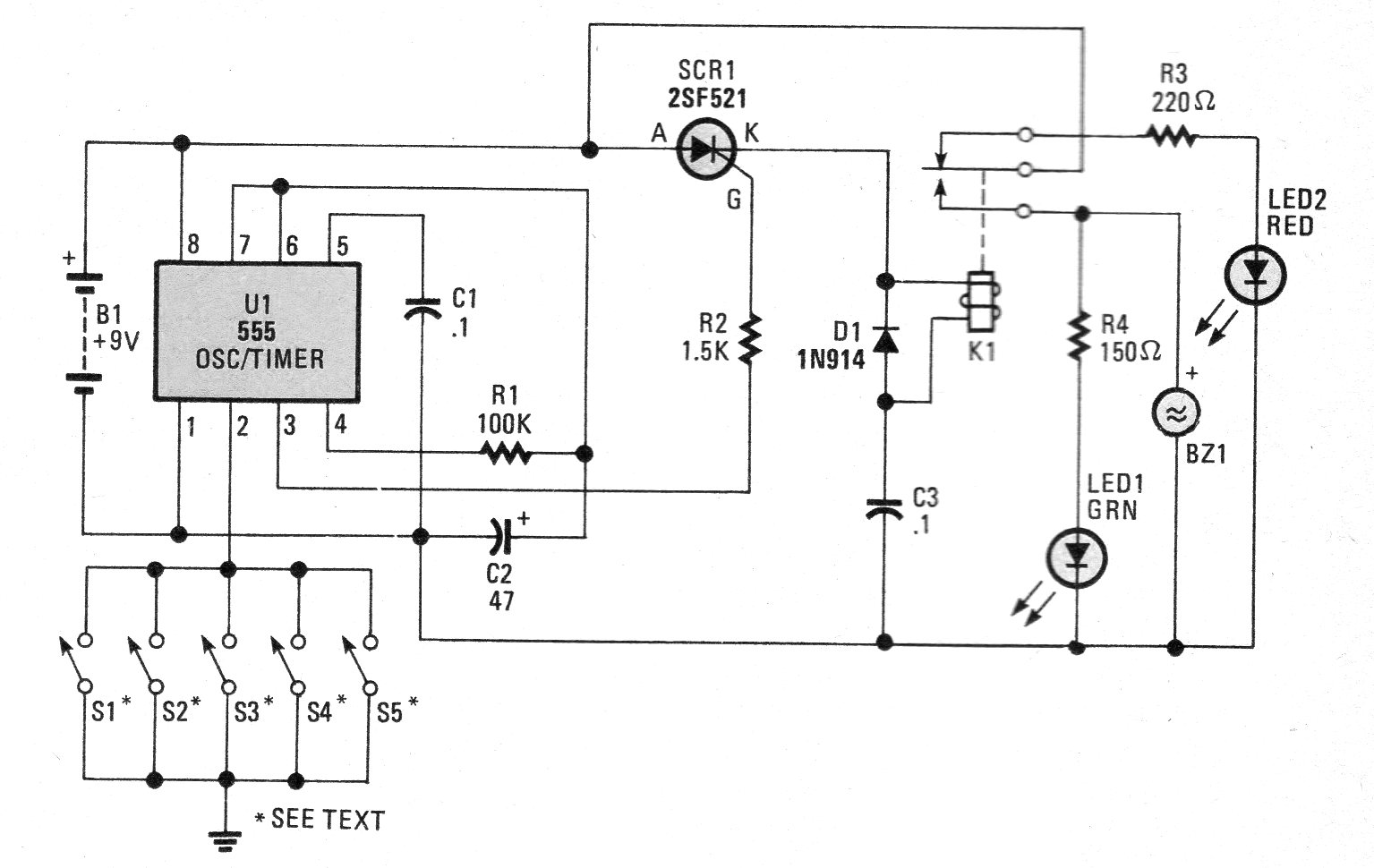
Este circuito de alarma fue encontrado en un Poptronics de 1989, pero todos los componentes usados son comunes, pues el SCR puede ser un TIC106. El circuito tiene sensores NA que, al ser cerrados, producen el pulso de disparo del circuito. El relé puede ser de 6 o 12 V, según la tensión utilizada en la alimentación. Se debe compensar la queda de 2 V en el SCR en conducción.




