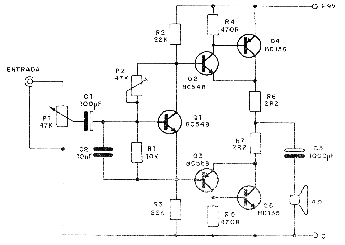
Este excelente amplificador transistorizado proporciona una potencia de 2 a 4 W de salida con alimentación de 9 V, que debe suministrarse por fuente de al menos 500 mA. P2 debe ajustarse a una corriente de reposo (sin señal) de 50 mA. P1 es el control de volumen. Los transistores de media potencia BD135 y BD136 deben montarse en radiadores de calor. El amplificador ofrece excelente ganancia y calidad de sonido, pudiendo ser usado en intercomunicadores, porteros electrónicos u otras aplicaciones de sonido de baja potencia. Más información sobre cálculos de este tipo de circuito y sobre los componentes usados se puede encontrar en el sitio.




