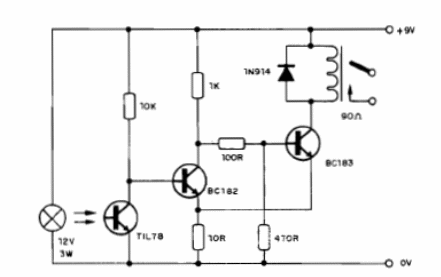
El circuito mostrado tiene un disparador que actúa sobre un relé conmutándolo con alta velocidad en sin repiques. La lámpara es de 400 mA y el circuito acciona un relé de 100 ohms para tensión de 9 V. Se pueden utilizar otros relés con cambio de la lámpara y la alimentación. El circuito tiene su acción de disparador dada por el resistor de 10 ohms que realimenta la señal de los transistores. Los transistores de conmutación equivalentes como el 2N2222 se pueden utilizar en esta aplicación.




