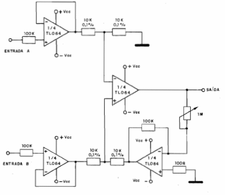
Los amplificadores para instrumentación deben tener una altísima impedancia de entrada y baja impedancia de salida. Este circuito, sugerido por Texas Instruments, utiliza seguidor de tensión con FET en la entrada garantizando muchos Gigaohms de resistencia de entrada y amplificadores convencionales en la salida con la ganancia determinada por la aplicación. Se observa la necesidad de utilizar resistores de precisión para equilibrar el circuito, lo que también se hace en el potenciómetro y la utilización de fuente simétrica. La entrada es diferencial en A y B.




