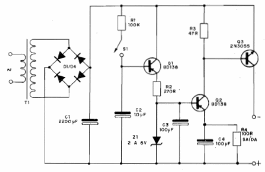
Esta fuente, al ser conectada, hace que la tensión en el circuito alimentado no sea establecida de forma brusca (soft start), sino de forma suave, evitando los chasquidos en el altavoz, que pueden ser perjudiciales para este componente. El transformador es de acuerdo con el amplificador alimentado y el transistor 2N3055 debe montarse en un buen radiador de calor. La tensión máxima del circuito alimentado es 60 V y la corriente máxima 2 A.




