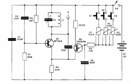
Este pequeño transmisor para un alcance que puede llegar a los 100 metros tiene tres canales de tono que se ajustan en los trimpots. Si bien utiliza el transistor unijunción, poco empleado en nuestros días, se trata de un montaje simple e interesante. CV y L1 determinan la frecuencia. Para el rango de 27 MHz utilice 11 espiras de hilo 26 o 28 con un diámetro de 1 cm sin forma y para CV un trimmer común de 30 a 40 pF de capacidad máxima. La antena es telescópica y para mayor alcance cambie el BF494 por un 2N2218 y alimenta el circuito con 9 o 12 V. La antena es telescópica de 40 cm a 120 cm. Los capacitores deben ser cerámicos.




