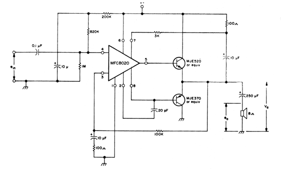
El circuito integrado de Motorola utilizado en este amplificador de los años 70 ya no es común. Los transistores de salida también no, pudiendo ser sustituidos por los TIP31 y 32. El circuito es alimentado por una tensión del orden de 20 V.

El circuito integrado de Motorola utilizado en este amplificador de los años 70 ya no es común. Los transistores de salida también no, pudiendo ser sustituidos por los TIP31 y 32. El circuito es alimentado por una tensión del orden de 20 V.
