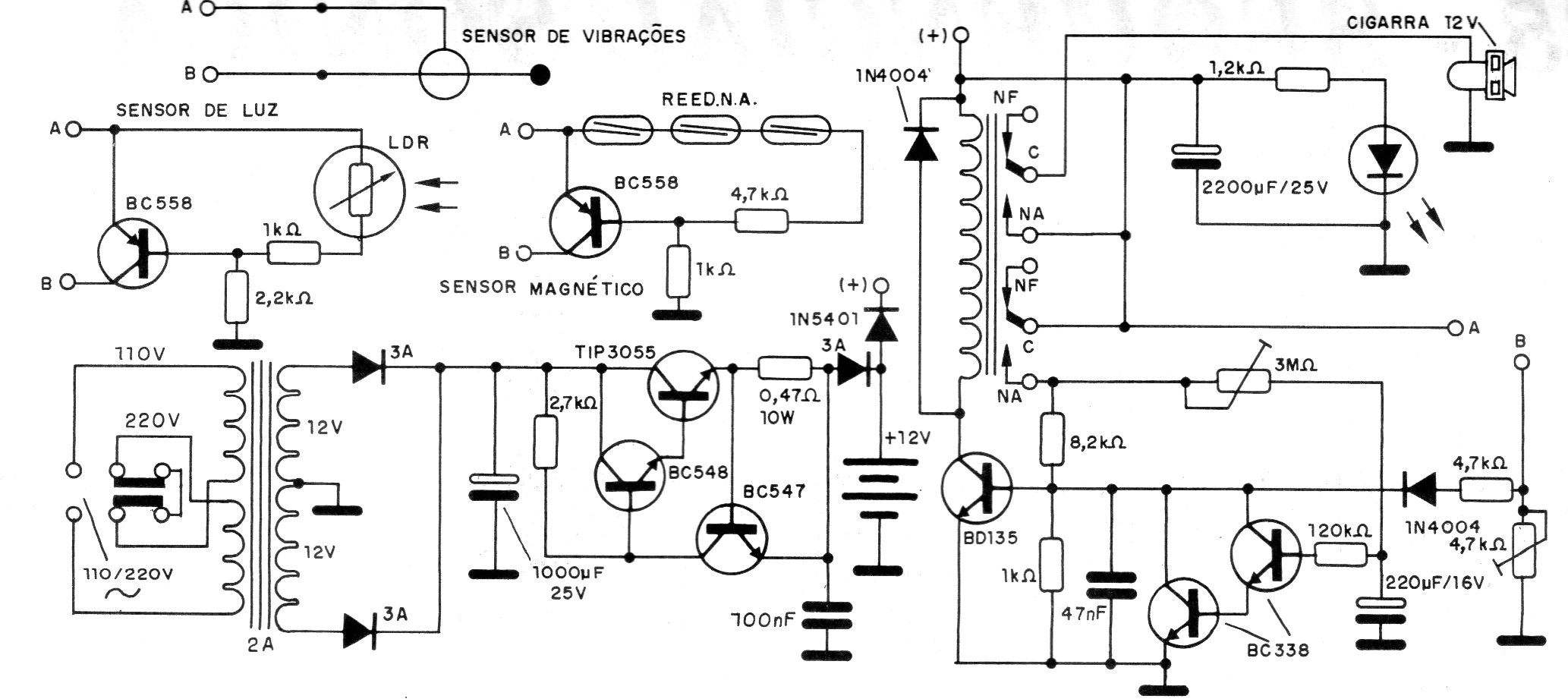
Encontramos este circuito con diversos tipos de sensores en una documentación de 1995. El circuito también posee un sistema que mantiene en recarga una batería que encuentra en funcionamiento si la energía es cortada; Todos los componentes usados en este proyecto todavía se pueden encontrar con facilidad.




