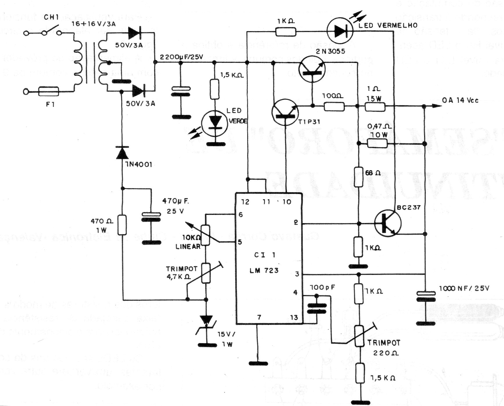
Este circuito utiliza uno de los más tradicionales de los circuitos reguladores de tensión, el 723. Este componente todavía puede ser encontrado, aunque antiguo, y resulta en una excelente fuente regulada como la mostrada en la figura. El transistor 2N3055 debe estar dotado de un excelente disipador de calor. La fuente tiene dos trimpots de ajustes para las tensiones máximas y mínimas.




