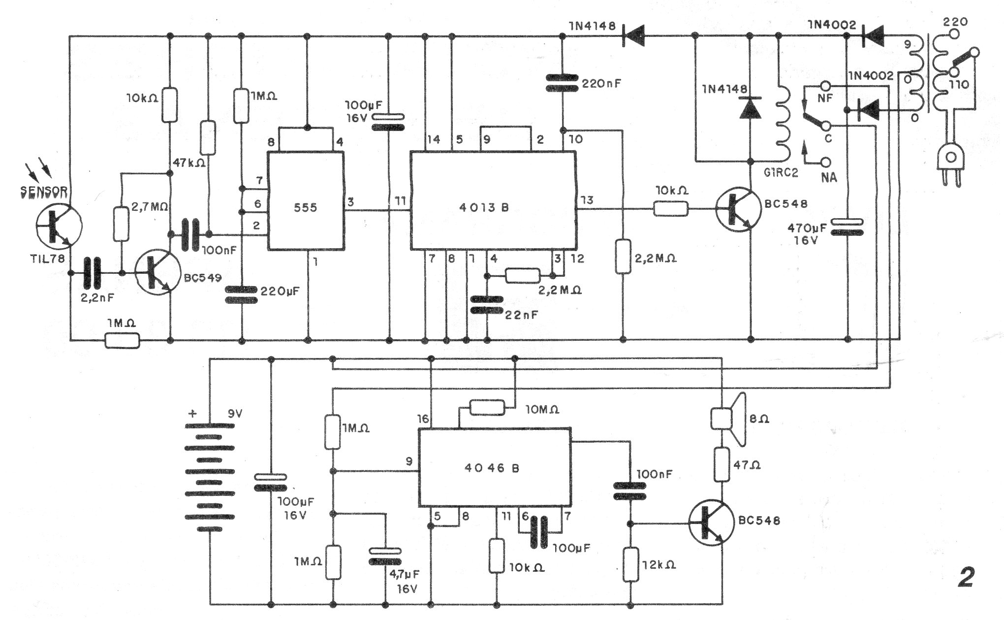
Este circuito con sensor de paso óptico se encontró en una documentación de 1995. El circuito se dispara cuando, por un momento, deja de incidir la luz en el foto-transistor. El circuito tiene una acción bautismal dada por el 4013 y el control es hecho por un relé. El circuito incluye una batería que alimenta el circuito en caso de corte de energía y una sirena con un PLL 4046. El transmisor puede ser uno de los circuitos de LED modulados en tono que tenemos en esta sección.




