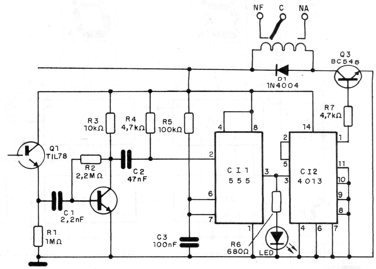
Este circuito, encontrado en una documentación de 1995, hace el control biestable de un relé a partir de pulsos de luz recibidos por el sensor. El sensor puede ser cualquier foto-transistor común. La alimentación se puede realizar con 6 ó 12 V según la tensión de relé utilizada. El sensor debe montarse en un tubo opaco con lente para mayor directividad. El transmisor se da en CIR7776S.




