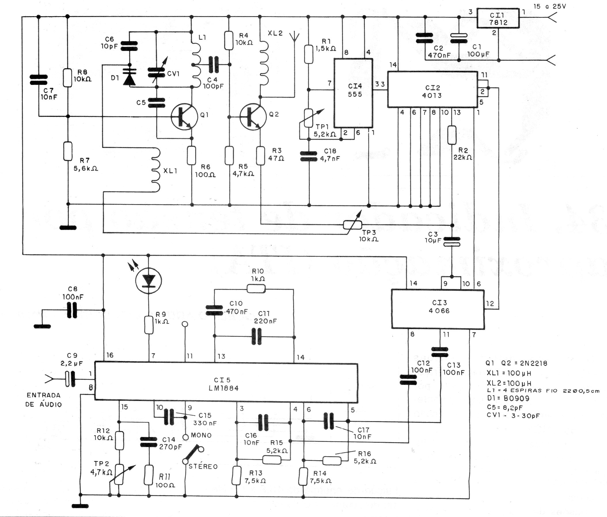
Este circuito es de una documentación de 1994, sirviendo para la transmisión de señales de la TV analógica que pronto estará en desuso. Sin embargo, se puede utilizar con cámaras antiguas en monitoreo y otras aplicaciones menos críticas. El circuito requiere una buena fuente y es crítico en cuanto a la posición de los elementos dada la operación con señales de frecuencias elevadas.




