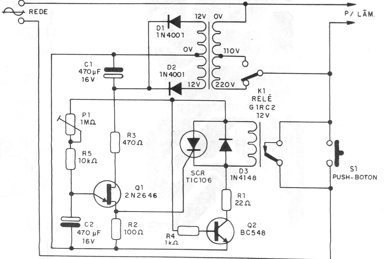
Si el lector todavía utiliza mesas de serigrafía, es un circuito interesante encontrado en una publicación de 1994. Este temporizador puede generar intervalos entre 2,5 y 4 minutos apagando una carga de modo automático al final. El circuito utiliza un relé de 12 V que es la tensión suministrada por la fuente (transformador de 200 mA o más).




