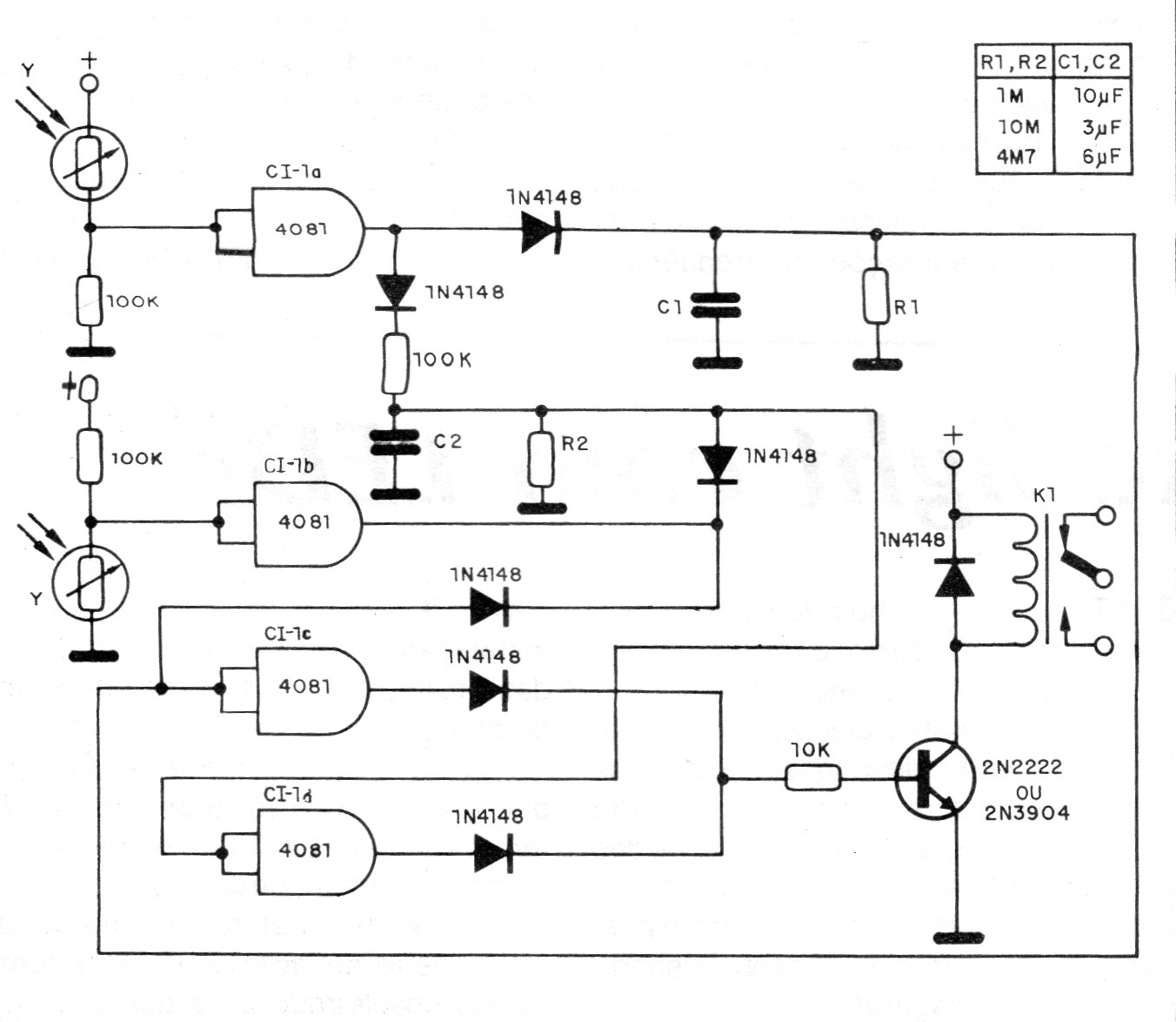
Con este control remoto luminoso, que encontramos en una publicación de 1990, usando una linterna se pueden cortar los comerciales no deseados en un sistema de sonido de FM. El circuito debe ser alimentado con 6 o 12 V según el relé. Los LDR deben montarse en tubos para obtener la acción direccional y, además, deben quedar separados por cierta distancia.




