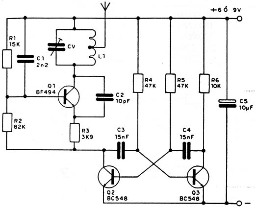
El alcance de este transmisor llega a los 50 metros en la banda de los 27 MHz. La antena es una varilla de metal (telescópica) de 40 a 80 cm, y L1 consta de 5 espiras de alambre barnizado 22 (3 24 AWG, sín núcleo, de 1cm de diámetro. C3 y C4, pueden alterarse a voluntad, determinan la frecuencia de modulación del transmisor. R3 influye también en la potencia y no debe tener un valor inferior a 470 R.




