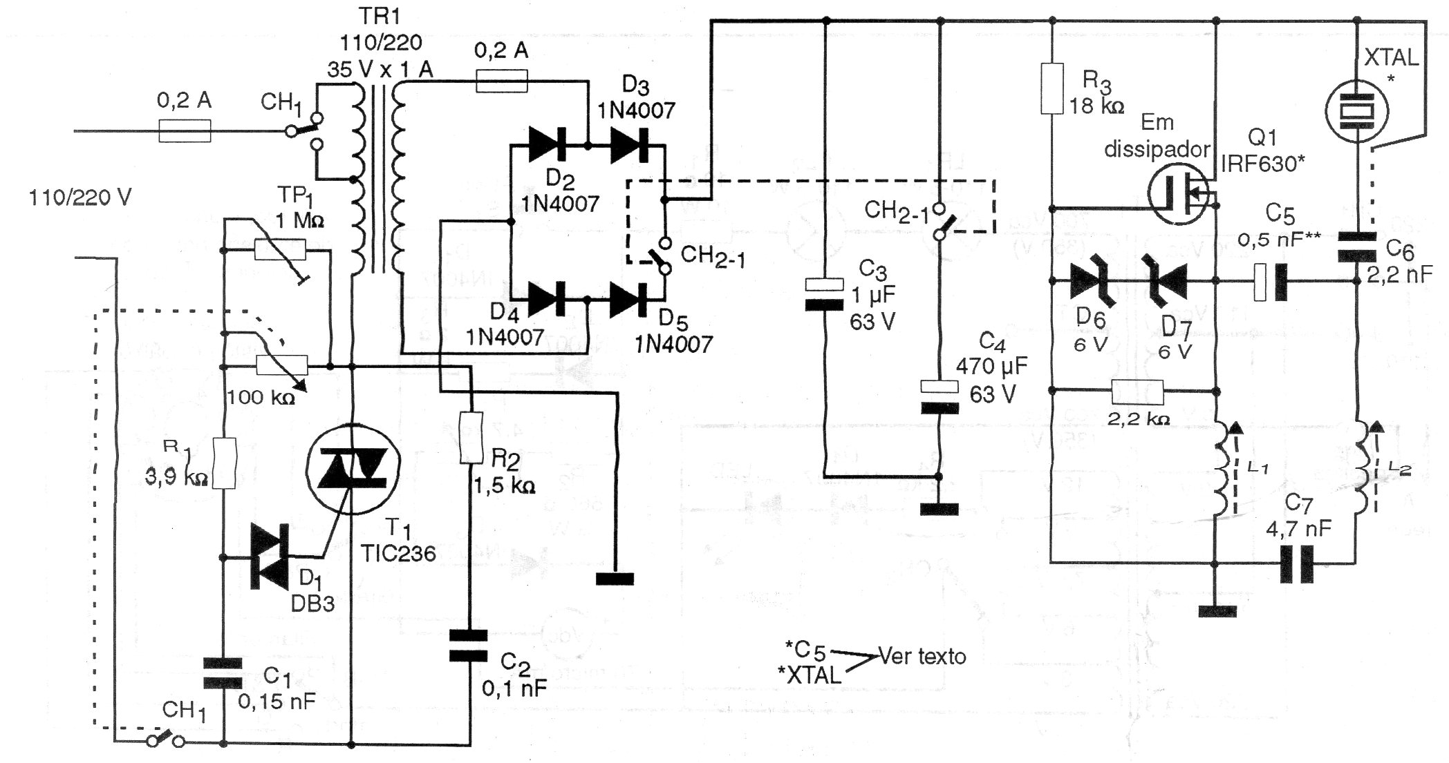
Este circuito, que encontramos en una documentación de 1997, genera fuertes señales en torno a 1 MHz. Su intensidad es ajustada por un Triac que debe estar dotado de un pequeño disipador de calor. El FET de potencia debe montarse en un disipador de calor. Los capacitores C2 y C7 son de styroflex para 1500 V y C5 debe tener aislamiento de 1500 V. Las bobinas están formadas por 35 espiras de hilo 28 en carrete con núcleo de ferrita. El cristal es del tipo utilizado en aplicaciones profesionales de este tipo.




