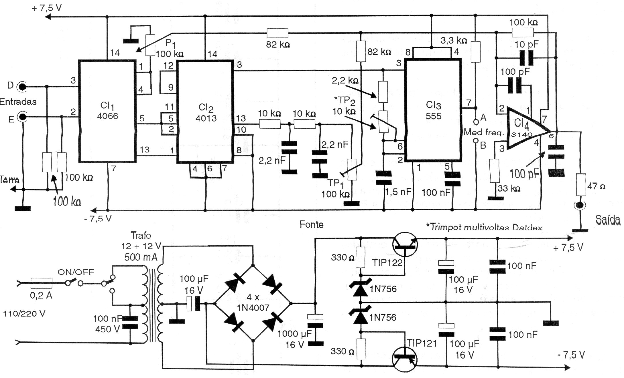
Este circuito genera una señal multiplexada para transmisores de FM. El circuito tiene los ajustes para la señal piloto y de intensidad para las señales. Los cables blindados deben usarse en las entradas y salidas. Los transistores reguladores de tensión deben tener disipadores de calor.




