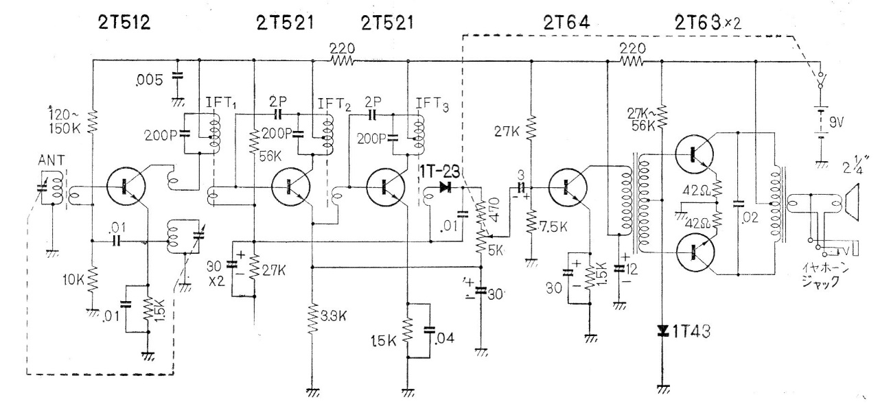
Este es un pequeño receptor transistorizado para el rango de onda media fabricado en Japón en la década de 1960. El circuito funciona con 9 V y tiene una potencia de salida de 25mW.
Un oscilador de relajación con lámpara de neón es la base de este circuito que se puede utilizar como...
Un comparador de tensión de precisión, usando diodo zener como referencia puede ser implementado con...
Este circuito detecta ductos de metal, hilos de instalaciones embutidas, pequeños objetos...