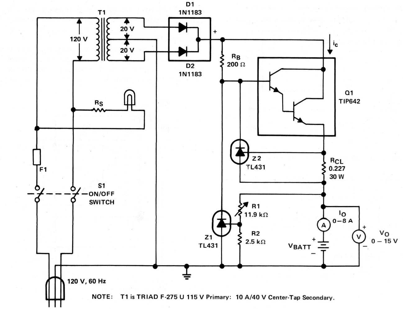
Algunos de los componentes que se utilizan en este circuito no son muy habituales en la actualidad. El circuito es de un manual de aplicaciones lineales de Texas Instruments de 1996. El circuito es apto para cargar baterías de automóviles y la corriente máxima es del orden de 10 A según el instrumento utilizado.




