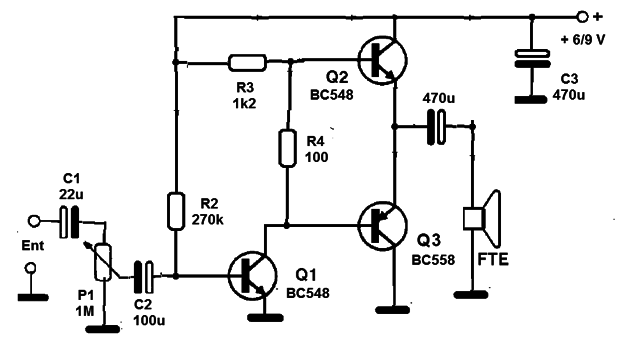
Este circuito es un amplificador de un Electronics Handbook de 1989. El proporciona unos pocos cientos de miliwatts de salida cuando se alimenta con una batería de 9 V. Los cambios al circuito original es recomendar los transistores que pueden ser el BC548 para Q1 y Q2 y BC558 para la Q3. El transformador se puede obtener de una radio transistor de radio fuera de uso. R1 es el control de volumen. El altavoz es pequeño de 8 ohmios. Si se utiliza la fuente de alimentación, debe tener una buena filtraje y proporcionar una corriente de al menos 100 mA. La entrada del circuito es de alta impedancia. El circuito puede ser utilizado en los receptores experimentales, intercomunicadores, sonido multimedia, etc.




