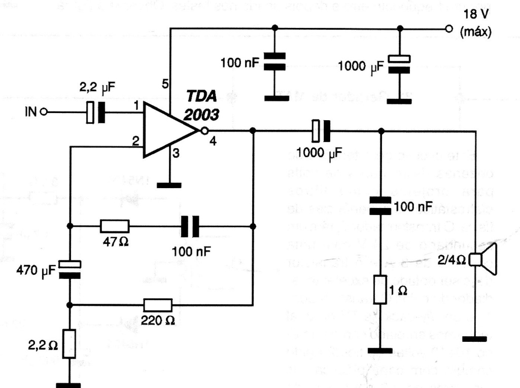
La potencia de 10 W se obtiene con una carga de 2 ohms. El circuito integrado debe montarse en un buen disipador de calor. La alimentación requiere una corriente de al menos 2 A. La ganancia del circuito es 100 veces dada por la relación entre los resistores de 220 ohms y 2,2 ohms.




