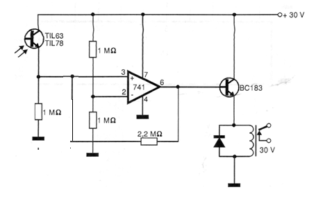
Este circuito de acción rápida utiliza como sensor cualquier foto-transistor. El circuito acciona un relé de 30 V, pero se pueden realizar cambios en el circuito operando con tensiones menores. Se pueden utilizar amplificadores operacionales equivalentes.




