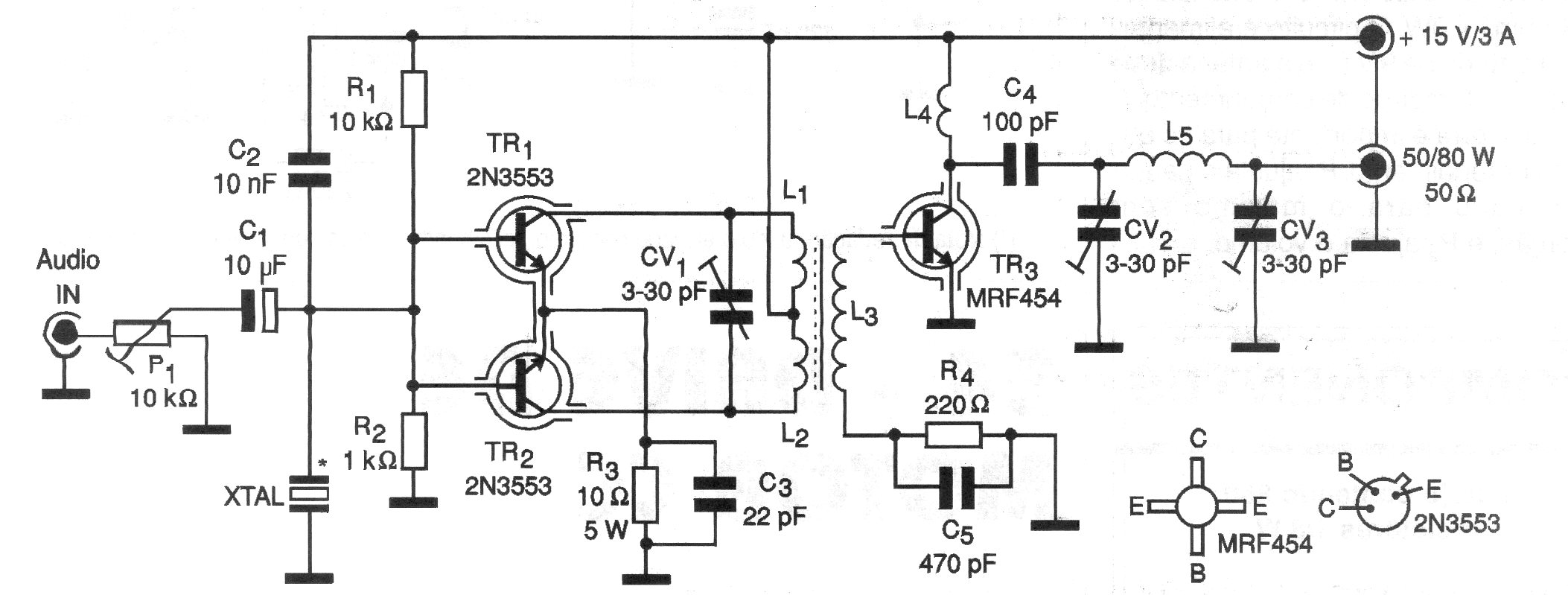
Este transmisor de alta potencia utiliza tres transistores que no son muy comunes actualmente. Las bobinas se enrollan en forma de 1 cm sin núcleo y constan de las siguientes espiras:
L1, L2 - 2 espiras
L3 - 7 espiras
L4 - 3 espiras
L5 - 6 espiras
Los ajustes se realizan en el sentido de obtener mayor potencia y el cristal debe tener la mitad de la frecuencia elegida para la transmisión. Los transistores deben estar dotados de disipadores de calor.




