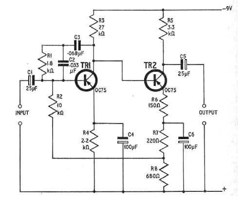
Esta etapa de dos transistores fue encontrada en una documentación inglesa de 1965. El circuito puede ser elaborado con transistores más modernos y tiene una excelente ganancia con pequeñas señales.

Esta etapa de dos transistores fue encontrada en una documentación inglesa de 1965. El circuito puede ser elaborado con transistores más modernos y tiene una excelente ganancia con pequeñas señales.
