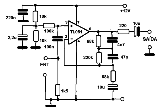
Este circuito se encontró en una revista italiana de 1988, pero se puede montar con facilidad, incluso con los cambios y el intercambio de componentes realizados por nosotros. El circuito está interpuesto entre una fuente de señal y la entrada de un amplificador que sirve como refuerzo de bajos. Una aplicación es en cine en casa, con la alimentación de un altavoz de graves. La fuente debe tener una excelente filtraje y el consumo es muy bajo. El TL081 admite equivalente. Os cables de señales de entrada y salida deben ser blindados.




