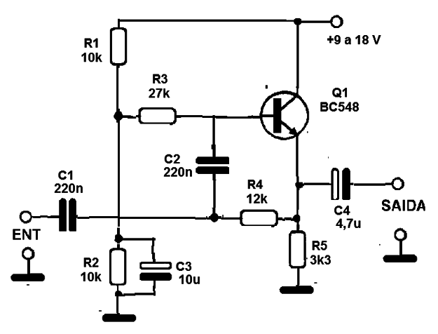
Rumble es un ruido de baja frecuencia que se produce en los tocadiscos. Si el lector recupera grabaciones en discos para pasarlas a otros medios de comunicación, este filtro interpuesto entre la salida del tocadiscos y la entrada de los medios de comunicación usado puede ser de gran utilidad. El circuito consta de un filtro de paso alto de una revista Inglesa de 1986 y puede ser equipado con un BC548 con los cambios que hemos hecho de la versión original. La fuente debe tener una excelente filtraje. Cables de entrada y señales de salida deben ser blindados. Para una versión estéreo montar un circuito para cada canal y de alimentación por una fuente común a ambos.




