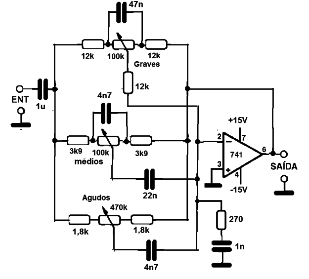
La versión original de este circuito se obtuvo en una revista Electronics Now 1995. La revista ya no existe, pero hemos hecho algunos cambios en el circuito con el fin de hacer un conjunto viable hoy en día. Lo que tenemos es la implementación de un control de tono activo utilizando un circuito 741. El control integrado de bajos y agudos utiliza la fuente de alimentación simétrica de 15 V. La fuente debe tener una excelente filtraje. Dos circuitos de este tipo deben montarse para el funcionamiento estéreo. Cables de entrada y señales de salida deben ser blindados. Amplificadores operacionales equivalentes se pueden utilizar. Los potenciómetros deben ser lineales. El circuito no incluye lo control de volumen que debe estar en el amplificador de potencia.




