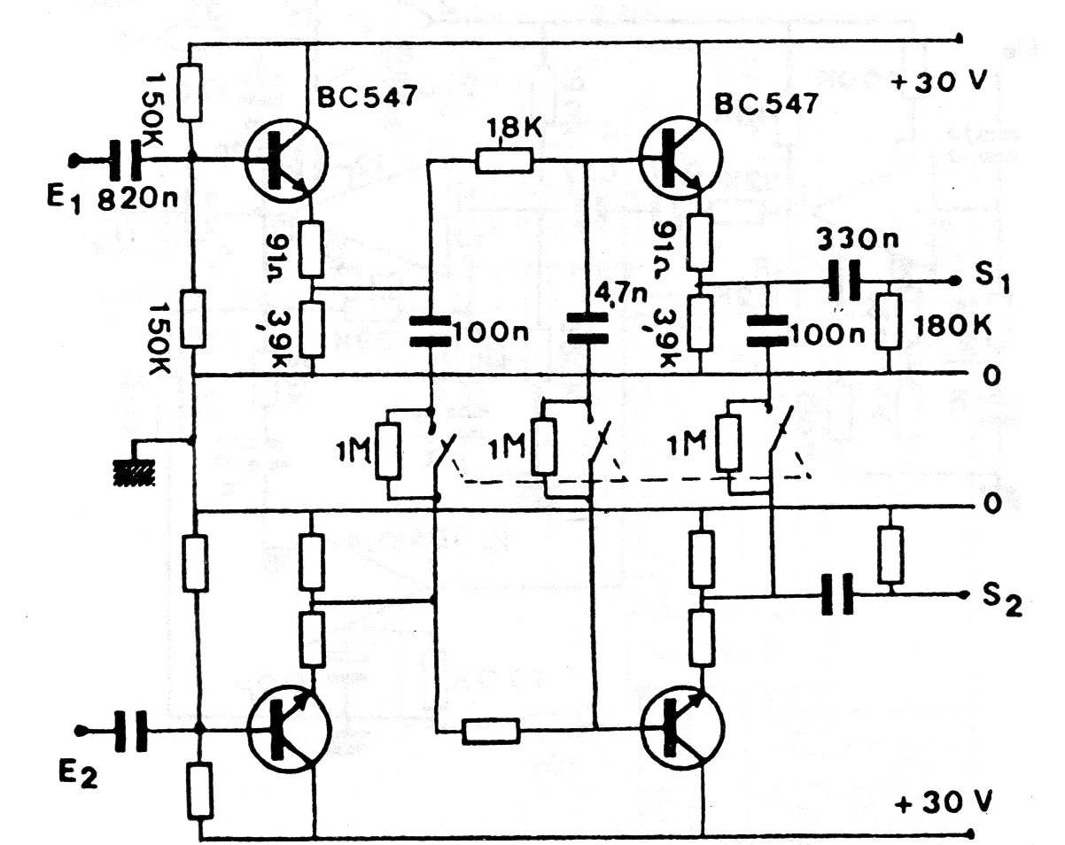
Los transistores de este circuito de una documentación francesa antigua pueden ser los BC548. El circuito se puede utilizar con receptores de FM y VHF sujetos al ruido de fondo o con tocadiscos antiguos. En la figura tenemos los dos canales y los cables de entrada y salida de señales deben ser blindados.




