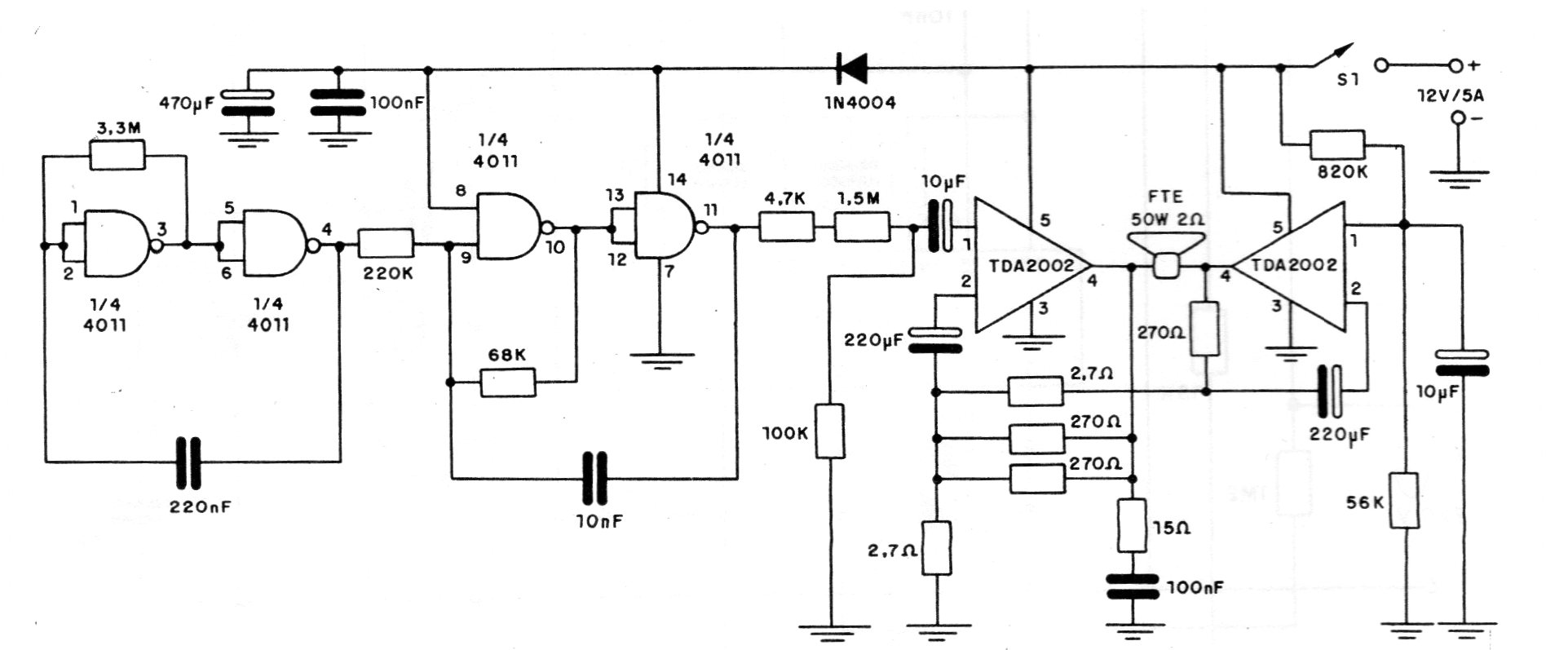
Este circuito fue encontrado en una publicación de 1986. Sin embargo, todavía se puede montar con facilidad, ya que los componentes utilizados todavía son comunes. Los circuitos integrados TDA2002 deben estar dotados de buenos disipadores de calor. Pequeños cambios de componentes en el oscilador pueden ser necesarios para obtener mayor realismo.




