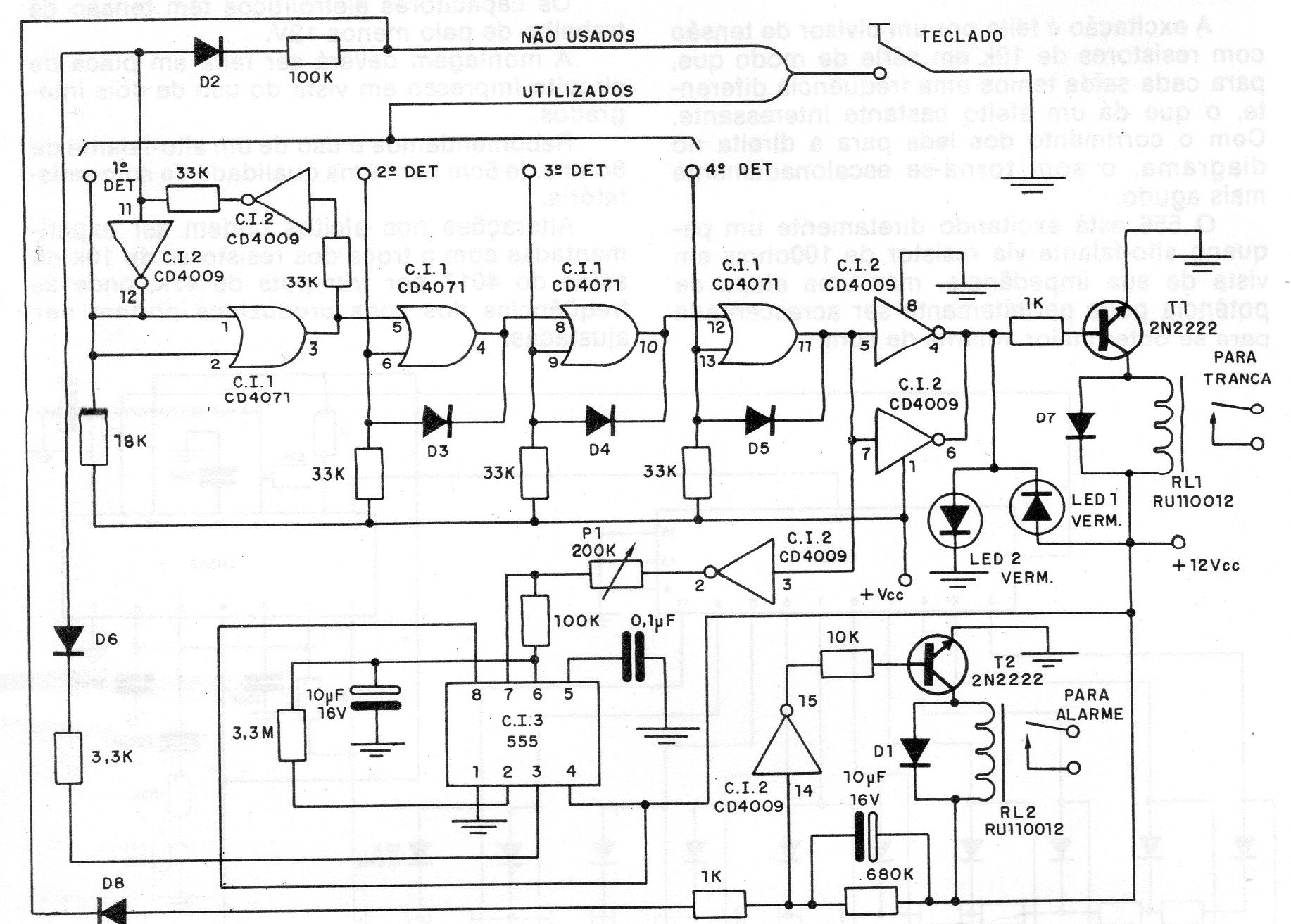
Este circuito libera una cerradura sólo si se introduce la secuencia correcta de 4 dígitos. El circuito utiliza tecnología CMOS pudiendo ser alimentado por 6 o 12 V conforme la tensión del relé usado. La temporización es dada por el 555 y el tiempo ajustado en P1. El circuito fue encontrado en una documentación de 1986.




