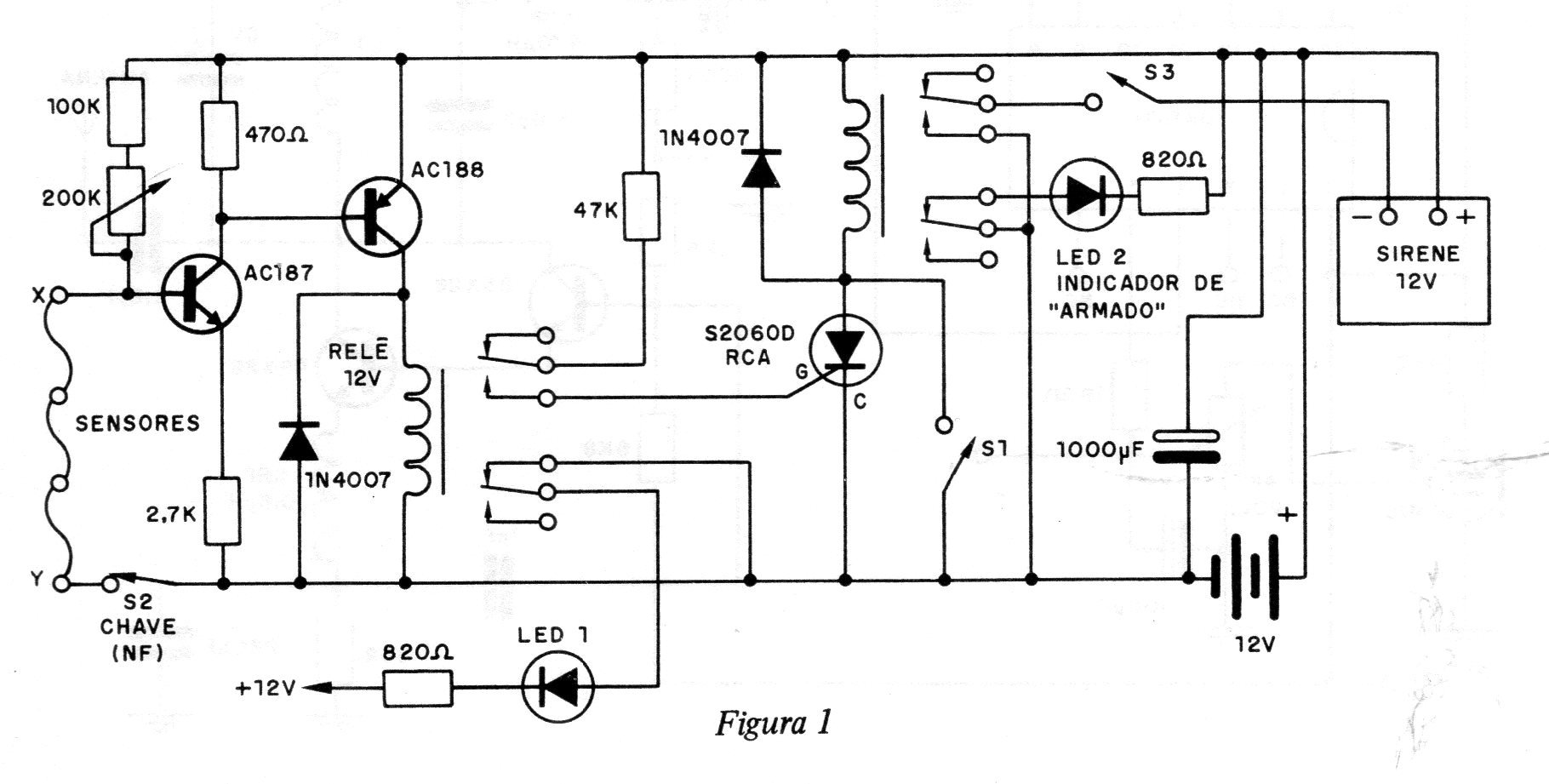
Este circuito fue encontrado en una documentación de 1986. El circuito utiliza relés de 12 V y se alimenta con una batería de 12 V. No está previsto un sistema de carga para la batería. Los sensores de interrupción se pueden colocar en cualquier cantidad.




