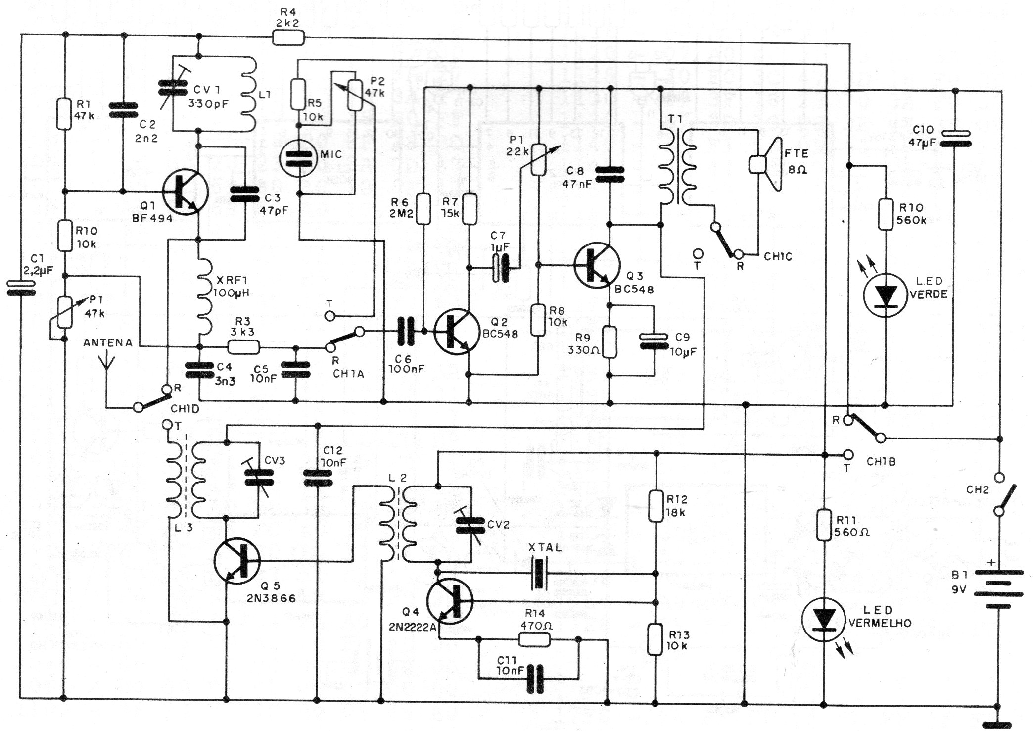
Este circuito de transceptor portátil para el rango de los 11 metros o 27 MHz fue encontrado en una documentación de 1991. El circuito es alimentado por pilas y tiene un alcance de algunos cientos de metros. La bobina L1 consiste en 11 espiras de hilo 18 en forma de 5 mm con núcleo de ferrita ajustable.L2 y L3 consisten en 12 espiras de hilo 28 sobre núcleo de ferrita de 8,5 mm y sobre el primario tenemos un devanado de 3 espiras del mismo hilo.




