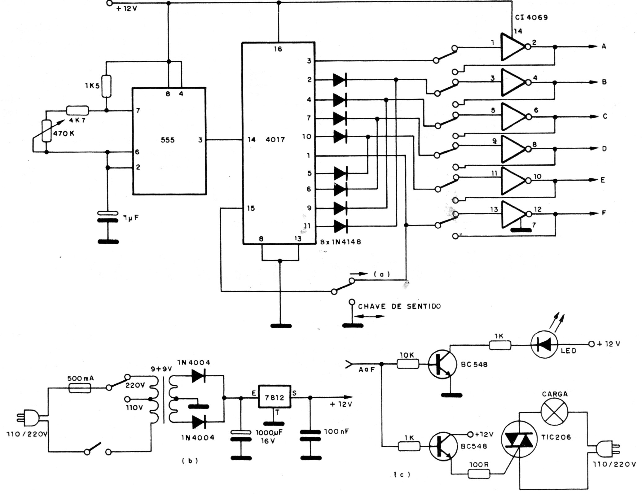
Este circuito convencional utiliza el 4017 en el control de lámparas incandescentes o LED, según circuitos adicionales. El circuito de la fuente también se da. El regulador de tensión debe estar dotado de disipador y el ajuste de la velocidad del efecto se controla en el potenciómetro.




