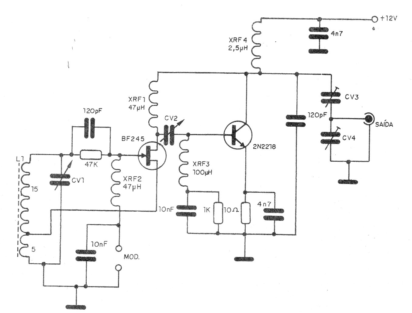
Encontramos este circuito de transmisor transistorizado en una documentación de 1991. La bobina L1 consta de 15 + 5 espiras de hilo 28 en un tubo de 3 cm de longitud con 0,5 cm de diámetro. Los condensadores deben ser cerámicos. La alimentación viene de fuente con al menos 800 mA de corriente.




