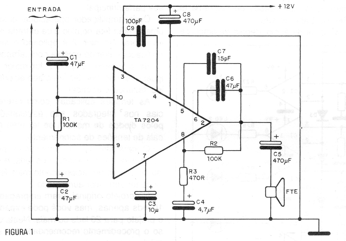
El circuito integrado utilizado en este proyecto de 1987 no es muy común en nuestros días. Sin embargo, si se encuentra puede resultar en un buen amplificador con 12 W de potencia cuando se alimenta por 12 V. El circuito integrado debe estar dotado de disipador de calor y la fuente debe tener por lo menos 2 A.




