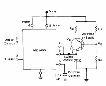
El circuito integrado utilizado es equivalente al 555 y el transistor puede ser el BC558. R1 y R2 determinan la rampa. El circuito es sugerido por el Linear Databook de Motorola de 1990.

El circuito integrado utilizado es equivalente al 555 y el transistor puede ser el BC558. R1 y R2 determinan la rampa. El circuito es sugerido por el Linear Databook de Motorola de 1990.
